Heart for a Hunter
Interactive audio-novel | Made for EarReality | Fantasy Romance with crime elements | 30 min | ENG | Released in August 2025
Suited for Young Adults | 8 Endings | 26 choices
You’re the hunter. The nine-tailed fox, known for stealing hearts, literally, just crossed into a crumbling port town, and you’re on its heels. But the closer you get, the less clear it is who’s chasing who and whether this is still a hunt or something far more dangerous.
Tonewise, think Slavic folklore meets slow-burn tension and a talking conscience you didn’t ask for. Every choice twists the story: the romance, the world, your past. Everyone’s morally grey, so don’t expect easy answers, just high stakes and heartbreak. And that voice in your head? That’s your guilt, your so-called everlasting companion.

Writing & Narrative Development
I shaped the entire game experience from concept to final script with a strong focus on emotional depth, interactivity, and market fit.
— Conducted targeted Slavic folklore research to build a rich, believable world that feels both mystical and grounded.
— Analyzed the market and audience (young adult, fast-paced players) to define a tone that’s dark, emotional, and psychologically intense.
— Designed a concept tailored to the audio format where guilt acts as a dynamic internal voice, challenging and reacting to player choices.
— Developed morally grey complex characters to create narrative tension and provoke difficult emotional decisions.
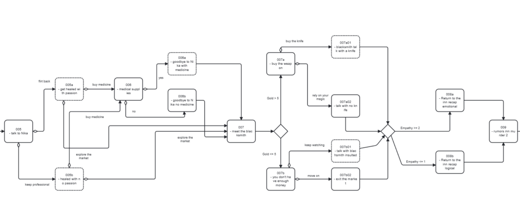
— Outlined a branching story structure to ensure every choice meaningfully affects the player’s journey.
— Wrote and edited the full script with voice performance in mind to optimize immersion and emotional pacing.
— Conducted numerous playtests to ensure logical consistency, smooth branching, and error-free player progression.
— Wrote copy for the landing page and designed visual prompts to strengthen player onboarding and narrative atmosphere.
— Prepared the script for voice acting by describing tone, rhythm, and emotional beats to guide performers and maintain story clarity.
Game Mechanics & Narrative Systems
Empathy System
Player decisions dynamically affect an empathy level, which branches the story between a path of connection and romance or one of control and loneliness.
Inventory-Driven Storytelling
Item acquisition and resource management directly impact narrative progression.
Wound Mechanic
Injuries disable the protagonist’s magic abilities, forcing players to adapt by relying more heavily on inventory or dialogue.
Lore & Exploration Variables
Optional exploration elements, like messages and background lore, enhance emotional immersion and replay value.
Voice-Activated Hidden Choices
Hidden branching paths are available to reward attentive play and offer access to a secret ending, deepening the emotional impact and discovery aspect.






